2021年“安全生产周”活动
发布时间:2021-06-23 来源:本站 浏览量:8647
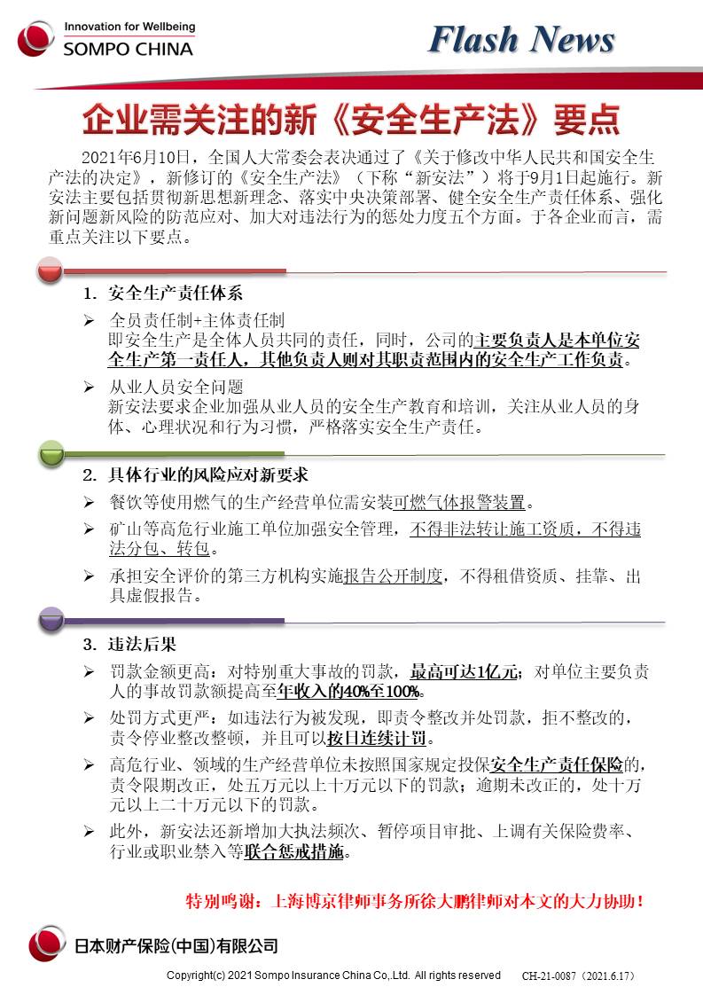
2021年6月21日起,本公司开展“安全生产周”活动。活动期间,为了提升大家安全意识,特将本公司制作的防灾防损,安全生产快讯《高层火灾逃生要点》以及《企业需关注的新<安全生产法>要点》分享给大家,希望可以给大家的工作和生活带来帮助。
2021年6月21日起,本公司开展“安全生产周”活动。活动期间,为了提升大家安全意识,特将本公司制作的防灾防损,安全生产快讯《高层火灾逃生要点》以及《企业需关注的新<安全生产法>要点》分享给大家,希望可以给大家的工作和生活带来帮助。